meilleur Lire Tableau Croisé Dynamique Pics

A vrai dire, j'ai toujours préféré recréer mes propres.

meilleur Lire Tableau Croisé Dynamique Pics. Venez lire ce tuto et comprenez comment faire un ➽ tableau croisé dynamique avec excel et surtout ✅ comment le réussir ! Utilisé à bon escient, l'outil excel peut être un formidable support d'analyse.

Comment Faire Un Tableau Croise Dynamique Sur Excel
Comment Faire Un Tableau Croise Dynamique Sur Excel from blog.hubspot.fr
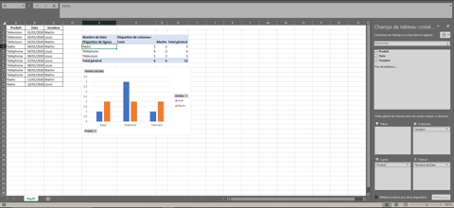
Il permet notamment de les regrouper par catégories (nom, date…) et d'effectuer des calculs correspondant aux montants indiqués. Création d'un tableau croisé dynamique. Bienvenue sur exceller avec la bureautique !

Les tableaux croisés dynamiques sont les tables de données interactives, qui permettent de regrouper et faire correspondre de grandes quantités démarrez l'assistant de création pour tableau croisé dynamique.

Si vous êtes nouveau ici, vous voudrez sans doute lire mon livre pdf qui vous aide à gagner du temps avec excel cliquez ici. Votre pc contient des souvenirs et des documents tellement importants que vous devriez sérieusement vous décider à les. Je ne suis pas un grand adepte des tableaux croisés dynamiques, mais c'est certainement une erreur. La création d'un tableau croisé dynamique (tcd) dans excel permet de simplifier l'analyse des données issues d'un ou plusieurs autres tableaux.